Balancing Being Trauma-Sensitive and Responsive to Youths’ Ability to Self-Regulate with the Need to Hold Them Accountable
Ken Ginsburg, Children’s Hospital of Philadelphia; Covenant House Pennsylvania, The Center for Parent and Teen Communication
Delesha Jones, Covenant House Texas
Eugene Hall, Covenant House Texas
Alan Prince, Covenant House Texas
Lydia Sit, Covenant House Pennsylvania
Unit Contents
- Introduction
- Optimizing Youth Development When We Balance Responsiveness and Being Trauma-Sensitive with Holding Youth Accountable to Being Their Best Selves
- Balancing Being Responsive and Trauma-Sensitive with the Need to Hold Youth Accountable in Response to an Incident (A flowchart depicting paths taken depending on the varied nature of the incident.)
- Content to Prepare Staff to be Responsive to Youths’ Developmental Needs and Current Circumstances
- Introduction
- Using the AI Tool for Immediate Guidance
- 1) A Grounding in the Core Elements of Strength-Based Practice
- 2) Core Content on Strength-Based Practice, Coregulation, and Communication
- 3) Core Content on Being Responsive to Individual Youth’s Needs
- 4) Core Content on Holding Youth Accountable to Their Current Capabilities
Introduction
Caring youth-serving professionals struggle to strike the balance between being sensitive to the trauma that youth have endured and the need to prepare them to navigate the real world. Indeed, when we are sensitive to teens’ traumas, we better understand their behaviors and reactivity. We grasp why they become dysregulated. However, if we lower our standards for them because they have suffered, we do them harm. Therefore, we must create the settings bathed in caring adult presence that allows them to feel safe enough to stay regulated while taking advantage of the opportunities we offer for them to develop. As they develop skills in our trauma-sensitive setting, they become better prepared to thrive in the real world because they can use what they have learned to meet their potential.
We want staff to hold young people accountable for their actions. But this must be done in a way that is responsive (i.e., flexible) to both their need to develop and to their current ability to stay regulated. The best way to be responsive to their need to develop is to recognize the benefit of making mistakes in a safe territory—under adult guidance—that allows them to learn life lessons. This need is present for all adolescents and should not be denied young people participating in supportive programming or living in congregate settings.
An individual’s current ability to stay regulated varies by their age, developmental stage, intelligence, and mental state. Their mental state may be influenced by the presence of a psychiatric condition (e.g., bipolar disorder), learning difference or neurotype (e.g., ADHD), and trauma history (e.g., potential dysregulation in the face of a recent trigger or traumatic reminder).
Treating People as Individuals While Recognizing Them as Part of a Community
Being responsive means being fair to the individual. Just like how an effective and loving parent who is giving each child what they deserve to develop (and can handle in the moment) is called “unfair” by siblings when they are not treated the same, we can expect that youth will see our responsiveness as being unfair. However, if we create a cohesive culture that helps youth to understand our need for responsiveness, each will know they will benefit, and therefore will understand our approach.
An effective youth-serving agency undoubtedly needs a consistent approach. However, that is the not the same as always doing the same for each youth despite their circumstances. We suggest the term “guidelines” because it is less rigid than “rules.” Guidelines allow us to set clear standards and expectations, while being responsive to a person's current ability to implement the recommendations. Guidelines exist to ensure all youth who are part of the “community” can thrive, because they create an understanding not only of personal behavior but how people treat one another within the setting.
Guiding and Shaping Youth
It is our mission to treat young people as they deserve to be treated. Central to this mission, therefore, must be shaping them to reach their potential. Shaping them involves guiding them while simultaneously honoring their autonomy. Our guidance must recognize them as experts in their own lives. This does not mean they know more than we do. They do, however, grasp the lives that they navigate and therefore must be partners in any effective plan if it is to be implemented with fidelity. We also must ensure they benefit from the wisdom we've earned through both our lived experience and the knowledge we've gained while becoming a youth-serving professional. We guide them while trying to achieve the balancing act of keeping them safe and allowing them to learn the vital lessons that come through stretching into new territory…and sometimes making mistakes and recovering from their failures. As adults offering guidance, we must hold them accountable to their actions so they can best learn from life lessons.
Accountability must be a cornerstone of our approach to youth. In fact, it should be so integral to our approach that it is not reserved for when a young person strays from our guidelines or misbehaves. Rather, it must be part of our cultures. Many people use the word “discipline” interchangeably with “accountability.” If you or your agency do this, it is critical to start by understanding the true meaning of the word itself. “Discipline” shares the root with the word “disciple” and is about teaching or guiding, ideally in a loving manner. For many people, recognizing the true nature of discipline means unlearning what they have previously associated with the word.
Discipline can be used when a course correction is necessary, but it does not mean to punish. When youth feel “punished” they feel like victims and rarely learn the desired lesson. When they feel controlled, they actively resist against (or reject entirely) the adult who feels controlling. On the other hand, when an adult roots their advice and even consequences in caring terms, while underscoring that their intent is to positively shape the youth, the young person will likely appreciate their guidance.
This model depends on a well-prepared staff.
|
Discipline will only be a productive force in our relationships with young people if we interpret the word in a manner consistent with its spirit. If the word “discipline” is equated to punishment or control, it will miss the mark with youth and can undermine our protective connections. If it is difficult for staff in your setting to shift from a preconceived punitive notion of discipline, you might consider avoiding the word altogether. Otherwise, it may reinforce unproductive approaches to youth. Alternative words that may suffice are “accountability” and “earned consequences.” These phrases capture the most important element of discipline: shaping a young person to know that their actions or behaviors lead to varied outcomes. In order, however, for these words alone to suffice we must add to our discussions the importance of adults serving as caring guides. We don't want young people to only learn from cause and effect or actions and consequences. We adults must shape youth through role-modeling, guidance, and teaching to ensure life's lessons serve as an opportunity to develop youth to their potential. |
|
Living the Mission: Unconditional Love, Absolute Respect, and Relentless Support[1] |
|
|
|
|
|
At our best… |
When We Don’t Get it right… |
|
We aim to create a partnership that is rooted in relationships |
We view relationships as important but consider investing in them optional. |
|
We know relationships are the foundation that allow youth to reach their potential, and for our programs to succeed. |
We prioritize efficiency and the details of our program over human interaction and relationship building. |
|
We have high expectations for youth and are committed to supporting youth to meet them. |
We lower our standards because we know youth have endured hardships and/or avoid offering meaningful feedback to youth for fear of insulting them. |
|
We build upon existing strengths of youth. |
We focus on correcting behavior. |
|
We communicate calmly, kindly, and clearly. |
We raise our voices with youth or colleagues. |
|
We listen. |
We only talk. |
|
We listen to youth even when their feedback may be uncomfortable. |
We share our thoughts but don’t want to learn youth perspectives. |
|
We understand the protector’s brain and create calm environments where youth can reveal the best sides of themselves. |
We become angry and escalate the situation or trigger youth reactivity. |
|
To be responsive, we consider the developmental and historical factors that limit the youth in the moment. |
In the name of “fairness,” we have standard responses to all incidents. |
|
In service to developing youth, we allow them to stretch, make mistakes within safe boundaries, recover, and grow. |
In service to running a smoothly operating center we have firm rules in which youth have no room for error. |
|
We explain the “whys” behind rules and decisions. |
We reject questioning of authority. |
|
We invite youth to clarify our expectations of them. |
We expect youth to do what we say without allowing check-ins of their understanding. |
|
We recognize youth are the experts in their own lives and seek solutions that are best for all involved. |
We insist on our own solutions being followed. |
|
We center our guidance on our desire for youth to remain safe while exploring their potential. |
We communicate with the goal of being “right” or remaining in control. |
|
We know people closest to the problem may possess the most effective solutions. |
We assume we know what’s best for others. |
|
We allow youth to explore new territory when they demonstrate their ability to do so safely. |
We default to saying “no.” |
|
We allow youth to explore new territory when they demonstrate their ability to do so safely. |
To avoid discomfort, conflict, or the time it takes to explain restrictions, we default to saying “yes.” |
|
We see discipline as an opportunity to demonstrate our concern about safety and ensure that life’s lessons facilitate growth. |
We see discipline as being about rules, consequences, and “teaching a lesson.” |
|
We take responsibility for our mistakes and demonstrate that we grow from feedback. |
We deny responsibility, shift blame, or hide our errors. We fear feedback. |
|
We turn to one another for help. |
We handle things on our own as a matter of personal pride. |
[1] The mission stated is borrowed from the core mission of Covenant House.
Optimizing Youth Development When We Balance Responsiveness and Being Trauma-Sensitive with Holding Youth Accountable to Being Their Best Selves
Basic Needs for Positive Youth Development
|
For Youth to Develop to Their Potential:
|
|
Some Youth Have Been Denied These Key Ingredients
|
Reflection: Are We Optimizing Youth Development?
|
In our services, do we...
|
Sensitivity to Trauma and More
|
Are we responsive to youth’s capability in the moment...
|
Accountability
|
Do we discipline in a way consistent with the true meaning of the word...
|
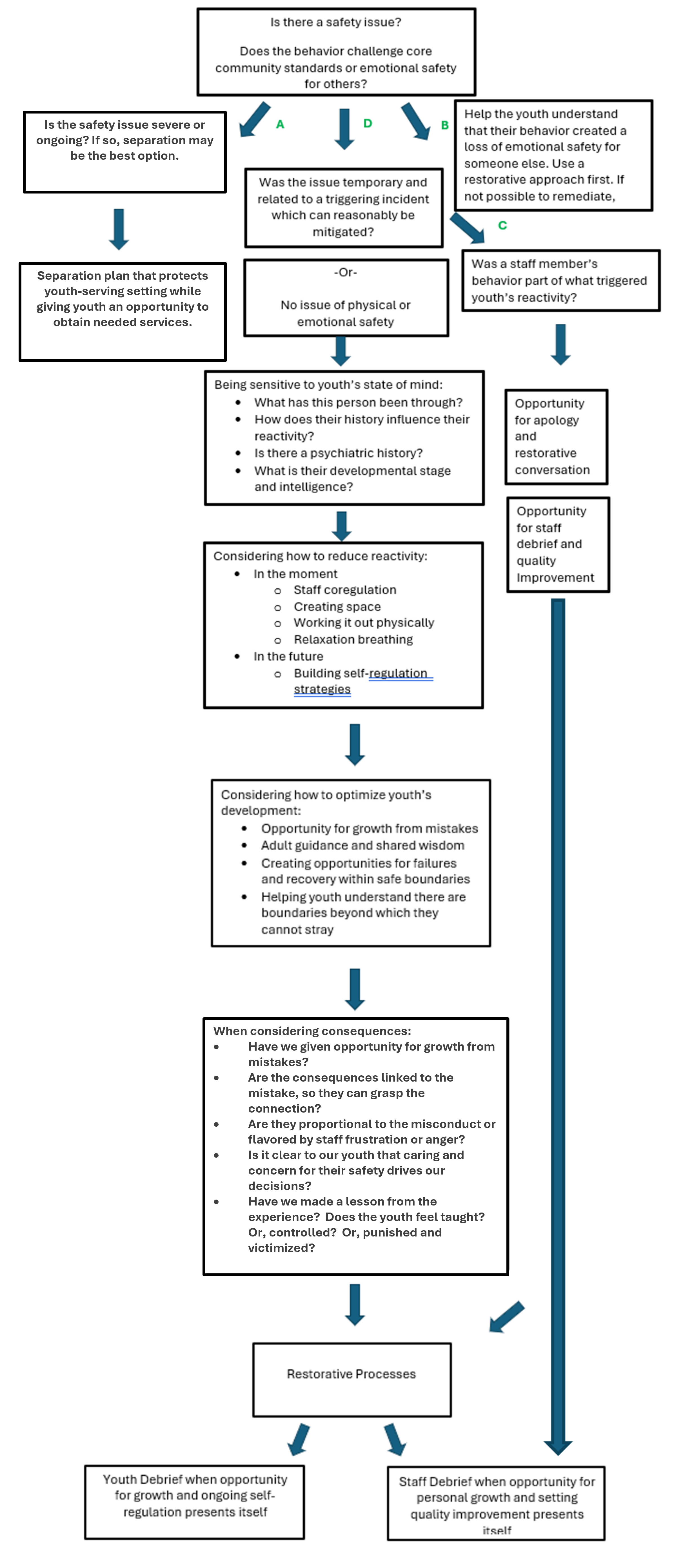
Balancing Being Responsive and Trauma-Sensitive with the Need to Hold Youth Accountable in Response to an Incident
The following flowchart depicts various pathways we might take depending on the circumstances requiring a course correction as well as the severity of possible misconduct. It is designed to help a staff member consider how to strike the balance between safety issues, holding the youth accountable, and being responsive to the young person's current capabilities.
There are four paths to consider. These paths recognize that our own safety and the safety of our settings may require an immediate response that includes transitioning the youth toward a setting better equipped to deal with their needs. (This decision may not be relevant in programs that offer the highest tier of care and supervision. In such cases, internal strategies must be implemented to ensure staff safety.)
|
This skill-based unit is about equipping staff with the assessment capabilities and skillsets to be able to respond to each of the points made in the flow chart. |
Pathway A
Pathway A recognizes a safety issue that puts staff or other youth in harm's way. We hope that a cool-off space and de-escalation strategies will allow us to move the young person into pathway D. However, sometimes this is not a reality, and a transition away from our services is merited. We hope that circumstances allow a smooth transition to other services better equipped to handle escalating behaviors. In an emergency, when smooth transition may not always be possible, safety takes the immediate priority, and appropriate resources need to be called in. Ideally, we should obtain contact information that will allow us to later reach out to offer the youth transition guidance and alternative services.
Pathway B
Pathway B recognizes that “safety” can refer to more than physical safety. For our services to be “safe for everyone,” we must ensure emotional safety so each person's identity can be safely expressed, learning can happen, and positive development can occur. There are many opportunities to help a youth remediate their actions through developmental supports and restorative practices offered in pathway D. However, in the rare circumstances when these practices cannot be successful, a youth may be asked to transition away from services to create an environment that is safe for everyone. Ideally this kind of separation is temporary, as people should be given the opportunity after reflection and space to engage in restorative practices that will enable them to rejoin our community.
Pathway C
Each of us may inadvertently trigger reactivity in a youth. Youth should not be held wholly responsible (excluding physical safety issues) for their reactivity. This is an opportunity for effective apologies and restorative practices. Feedback should enable professional growth for the staff member.
Repeated incidents on the part of a staff member who is not responsive to feedback should be noted and appropriate action taken.
Pathway D
We hope to facilitate developmental growth in our youth. This includes learning from their actions and seeing each mistake as an opportunity for improvement. A core element of developmental growth is learning how to self-regulate behavior and function in a community, workplace, or family setting. Everyone has different needs to be met and potential to be realized. This pathway is about optimizing development while being responsive to current realities.

Content to Prepare Staff to be Responsive to Youths’ Developmental Needs and Current Circumstances
Introduction
Being responsive to the unique needs of an individual—in the moment—involves an understanding of their experiences and capabilities. The following content offers a grounding for youth-service professionals enabling them to strike the balancing act that allows them to be responsive to:
- The unique current capabilities of a youth. The word “current” is emphasized to point out that the goal is behavioral growth.
- The need for the youth to feel protected and nurtured.
- The imperative that the youth is supported in their development.
- The need for the youth to be held accountable, as one strategy to support their positive development.
The recommended content is presented in four sections. This module holds a large amount of content because the topic represents the essential struggle youth-serving professionals have in behavioral management. Because many settings will start their Reaching Teens journey here, it includes orientation materials long-standing users of Reaching Teens will not need.
The four sections are:
1) A grounding in the core elements of strength-based practice.
This large grouping of background chapters presumes this is your setting’s entry point into Reaching Teens. If you have been working with Reaching Teens previously, it is likely that you will already be comfortable in these practices, and most of this content should not be considered essential to your learning the specifics of being responsive to youth while holding them accountable.
This section is hidden unless you click on it.
2) Core content on strength-based practice, coregulation, and communication.
This section will include key chapters drawn from Section 1 above. These concepts are the underpinnings of responsive practice. If you are well versed in the Reaching Teens practice, we recommend you start here to refresh core concepts.
3) Core content on being responsive to individual youth’s needs.
4) Core content on holding youth accountable to their current capabilities.
Using the AI Tool for Immediate Guidance
This module offers a wide breadth of professional-development content that positions youth-serving professionals to consider how our effort at accountability is responsive to a youth’s current ability to stay regulated. Building this knowledge base takes time and solidifying it takes experience. However, in any moment, you might have to respond to a specific situation. Reaching Teens can be navigated through AI in real time to help you address an immediate concern. If you ask a targeted question, you will receive a brief answer that can be read in 60-90 seconds. Each key point will be referenced and offer a direct link to a chapter for a deeper dive if desired. Films are found at the end of most chapters.
Using this AI tool ensures answers will be drawn only from the Reaching Teens toolkit, avoiding the downsides of internet-based searching. You can be certain the response will be rooted in evidence and offered through a strength-based and trauma-sensitive lens. Further, you can be confident the response will not incorporate undermining or mistaken online content about adolescents, their identities, or behaviors.
The AI tool can serve as a navigator. You can ask it to direct you to any topic of concern. If Reaching Teens has a chapter or film that meets your needs, it will offer a link to it.
You can ask the AI tool about the interplay of any of three elements: 1) A specific behavior; 2) the condition(s) that affect the youth’s behavior or ability to self-regulate (e.g. developmental stage, trauma history or psychiatric condition); and 3) your communication response.
Questions you might ask the Reaching Teens AI tool are limitless, but include:
- What should I say when __________?
- How might I better meet the needs of a young person with a history of ___________?
- How might I better meet the needs of a young person with a condition such as ___________?
- How might I communicate more effectively with a person with a history of ___________?
- How might I communicate more effectively with a person who has a condition such as ___________?
- How can I help a young person with ___________ better understand that a consequence they have received is related to their behavior?
- How can I help a young person who has experienced ___________ feel safe?
- How can I help a young person who has experienced ___________ better self-regulate?
- How can I help support a young person with (a condition of) ___________ to better understand why we need them to behave ___________ , even when ___________ ?
Most youth have intersecting concerns. You can ask the AI tool to create a plan for a specific youth with multiple concerns. For example, “How can I support an immigrant youth who is depressed and has a history of trauma who is currently using substances to mask his emotions?” After you receive a response, you can even add another layer, saying for example, “The same youth is also gay.” or “The same youth is failing school.”
Remember, however, that no matter how many details you offer, AI does not know the youth standing in front of you. This tool can offer you guidance but it does not substitute for clinical advice or offer the richness and detailed strategies that you can develop with a colleague.
1) A Grounding in the Core Elements of Strength-Based Practice
If you are well-versed in the practice of Reaching Teens, you can proceed directly to the next section, which offers core concepts as a refresher. If you wish to see the foundational content relevant to preparing staff to be responsive to youths’ developmental needs and current circumstances, click below.
2) Core Content on Strength-Based Practice, Coregulation, and Communication
Preliminary Reflective Staff Work
This is meaningful, but deeply challenging work. It brings up staff members’ own traumas. Every person who has navigated adolescence (that’s all of us!) gets stuck in some aspect of identity development and will re-live their own pain as they bear witness to others’ journeys. More critically, people with a history of their own trauma may be more likely to experience vicarious trauma as they witness pain. This generates an emotional burden on our staff and contributes to burnout. Critically, it also contributes to dysregulation and reactivity, interfering with staff ability to coregulate with youth and to create the felt-safety that youth who have endured trauma need to optimally function. Next, we must examine and work through our own biases lest they flavor our interactions with youth in ways that may trigger them.
|
Concept |
Chapter Title |
Chapter Number |
|
The concept of understanding your own buttons is introduced in this chapter.
Working with adolescents is vital but difficult work. It takes a particularly large toll on us when our own unresolved adolescent issues are triggered by a youth, their caregivers, or circumstance. When kept in the unconscious, that can create a great deal of “emotional labor” exhausting us without fully grasping the source of the inner conflict. Adolescence is the time of identity development where we (strive to) answer the most challenging questions given to us: “Who am I?”, “Am I normal?,” and “Do I fit in?” None of us fully resolve these issues, and when an adolescent or their experiences triggers our “inner adolescent,” our behavior may be starkly different than our norm and the emotional pain triggered can be jarring. For this reason, we must try to bring to consciousness those buttons installed during adolescence so we will not be shocked by our reactions or driven by unconscious forces. |
|
24
Film: Boundaries. Ginsburg |
|
Understanding how we were parented is a first step to grasping our first impulses to respond to youth. |
Promoting Balanced Parenting: Warmth, Clear Boundaries, and Effective Monitoring |
54 |
|
Staff members should be aware of their own biases, so they do not let unconscious forces drive their behaviors. |
29 |
|
|
Understanding racism’s pervasive effects on people will sensitize staff to how it may affect their youth and themselves. For staff who have not experienced racism toward themselves, this is an essential read to supplement the chapter on unconscious biases. |
The Traumatic Impact of Racism and Discrimination on Young People and How to Talk About It
|
42 |
|
For staff who have not experienced homophobia toward themselves, this is an essential read to supplement the chapter on unconscious biases. |
82 |
|
|
For staff who have not experienced transphobia toward themselves, this is an essential read to supplement the chapter on unconscious biases. |
83 |
|
|
This can help staff who have experienced trauma begin to understand some of their own (possible) reactivity. It is also the beginning of understanding youth who have experienced hardships. |
36 |
Ongoing Reflective and Group Work on Self-Care
The previous section was on self-reflection that should be part of the onboarding process. However, self-care concepts should be ongoing throughout our length of service. It reminds us how our own ability to be well and to self-regulate impacts our service. It should be explicitly stated that while these topics are about service, they are also purely about staff—we deserve to be well unrelated to our service.
|
Concept |
Chapter Title |
Chapter Number |
|
Boundaries that allow us to safely draw nearer are key to self-care. |
|
24
Fim: Boundaries. Ginsburg |
|
Self-explanatory |
90
Film: Tupperware Box. Ginsburg |
Guiding Staff to Understand the Effects of Trauma on Behavior and Reactivity
|
Concept |
Chapter Title |
Chapter Number |
|
This is the core chapter on the biological effects of trauma. |
36 |
|
|
This is the core chapter that describes the trauma-sensitive practice model |
37 |
Guiding Staff to Understand the Strengths of Adolescents and, in Particular, the Strengths of Youth Who Have Experienced Hardships
|
Concept |
Chapter Title |
Chapter Number |
|
This refutes the generally undermining perceptions of youth. |
Reframing Adolescence: Holding Youth to High Expectations and Refuting Undermining Portrayals
|
6 |
|
This chapter presents the “protector’s brain” and refutes the undermining diagnoses of Conduct Disorder and Oppositional Defiant Disorder (ODD). It rejects youth having “an anger problem.” This is core to understanding how to hold the highest expectations for youth who have endured trauma. It reminds us of the positive forces (e.g., compassion and drive to improve systems and services) that they can contribute to the world. |
38 |
|
|
This is a general chapter on building on the strengths of youth. It presents the imperative of seeing youth as they deserve to be seen, not through the lens of the behaviors they might be displaying. This is the root of “loving practice.” It is about uncovering their behavioral operational strengths and using them as starting points to change. |
|
44 |
Guiding Staff to Understand How to Co-Regulate with Youth to Offer Felt Safety
|
Concept |
Chapter Title |
Chapter Number |
|
Self-explanatory |
41 |
|
|
Our body language conveys 80% of what we communicate. It is particularly critical as a calming versus escalating force. |
30 |
Guiding Staff to Understand How to Build Self-Regulation Skills in Youth
|
Concept |
Chapter Title |
Chapter Number |
|
Self-explanatory |
39 |
|
|
Self-explanatory |
Stress Management and Coping: Powerful Strategies to Take Control Over One’s Life
|
50 |
|
Lectures trigger youth. This is about guiding youth to problem-solve, one step at a time. People with action plans will feel self-control, which increases self-regulation. |
Helping Adolescents Own Their Solutions: Talking with Youth, Not at Them |
48 |
Guiding Staff to Understand How to Co-Regulate with Optimal Communication
|
Concept |
Chapter Titles |
Chapter Number |
|
Youth with mental-health conditions or neurodivergence may have different limitations on regulating their behavior.
|
|
See Section 3 (Core Content on Being Responsive to Individual Youth’s Needs) for films on varied psychiatric conditions (depression, anxiety, PTSD, and Psychosis) and neurodivergence (autism and ADHD). |
|
Our job is to expand the window of tolerable stress by helping youth understand that they possess the capability to heal and are not reliant on us. |
27 |
|
|
Lectures trigger youth. This is about guiding youth to problem-solve, one step at a time. |
Helping Adolescents Own Their Solutions: talking With Youth, Not at Them |
48 |
|
This is about avoiding the words and actions that reinforce shame and stigma and therefore are triggering to youth. |
Helping Youth Overcome Shame and Stigma (and Doing Our Best to Not Be a Part of the Problem)
|
49 |
|
Self-explanatory |
35 |
3) Core Content on Being Responsive to Individual Youth’s Needs
How Mental-Health Conditions, Varied Neurotypes, Developmental Delays, and Emotional Stress Can Influence Behavior, Reactivity, and the Ability to Self-Regulate
This section includes both chapters and brief films that first explain what a young person may be experiencing and then underscore communication strategies we can use to support and guide them.
|
Concept |
Chapter Titles |
Chapter Number |
Film |
|
Youth with developmental delays or who are earlier in development than mid-adolescence are only able to think in concrete terms, and are unable to consider future consequences. |
13
|
||
|
|
62
|
Understanding and Supporting Youth Experiencing Depression. Sit |
|
|
|
63
|
||
|
|
PTSD |
|
PTSD in Adolescence: Understanding, Supporting, and Responding with Compassion. Sit |
|
|
66
|
Understanding and Using Practical Strategies to Support Youth with ADHD. Ginsburg
|
|
|
|
Autism and Neurodiversity |
|
Understanding Neurodivergence. Sit Understanding and Using Practical Strategies to Support Youth on the Autism Spectrum. Sit |
|
|
Psychosis |
|
Strategies to Support an Adolescent Experiencing Psychosis. Sit |
Guiding Staff to Understand the Imperative of Healthy Development, Including the Role of High Expectations
|
Concept |
Chapter Title |
Chapter Number |
|
A core youth-development principle is youth inclusion. No plans about them should be made without them. Adults remain critical guides and offer essential scaffolding. However, only through including youth do we learn the context in which our guidance will be applied, including the challenges they endure and barriers they need to overcome. |
5 |
|
|
Self-explanatory. Should be an essential read for staff without formal developmental training. |
Understanding and Supporting Healthy Adolescent Development
|
13 |
|
Adolescence is a time of astoundingly rapid brain development. It is also the time where brains remain plastic—able to change ingrained patterns. Through safe, sustained, and secure relationships, we can contribute to youths’ healing and minimize their reflexive responses that may have been rooted in hardship. |
15 |
|
|
This is a general chapter on building on the strengths of youth. It presents the loving model of seeing youth as they deserve to be seen. It is about uncovering their behavioral operational strengths and using them as starting points to change. This is a core chapter for understanding how to promote healthy development while averting risks. |
|
44 |
Guiding Staff to Understand How to Respond to Escalation
|
Concept |
Chapter Title |
Chapter Number |
|
Self-explanatory |
De-escalation and Crisis Management When a Youth Is Acting Out |
34 |
4) Core Content on Holding Youth Accountable to Their Current Capabilities
Guiding Staff on Effective Models of Consequences (Accountability)
|
Concept |
Concept Title |
Chapter Number, Film, or Resource |
|
Restorative practices offer a solution to most incidents. These practices involve the initial step of creating a cohesive culture. Once a healthy culture is understood and desired, we can draw from these practices to give youth (and staff!) opportunities to repair and restore relationships that have been challenged because of behaviors or actions. |
Restorative Practices: Addressing Problems by Using Strength-Based Rather Than Punitive Strategies
|
45 |
|
A one-page document with core reminders of how we build our community and shape our relationships as the foundation for a youth wanting to participate in restorative practices. |
Building the Foundation for Restorative Practices
|
Building the Foundation for Restorative Practices
|
|
This chapter presents the loving model of seeing youth as they deserve to be seen. It is about uncovering their behavioral operational strengths and using them as starting points to change. This is a core chapter for helping young people understand they could do better than their current behavior. |
|
44 |
|
This chapter helps professionals to understand the benefits of balanced, responsive parenting as they “re-parent” youth. This introduces key discipline strategies. |
Promoting Balanced Parenting: Warmth, Clear Boundaries, and Effective Monitoring |
54 |
|
This film offers the essentials of effective discipline, including how to offer meaningful consequences. |
Everyday Discipline: A Commitment to Teaching
|
Everyday Discipline: A Commitment to Teaching
|
|
A 1-page document about how relationships that see youth in a positive light offer the sense of security that allows them to accept accountability for their actions. |
The Foundation for Youth Owning Responsibility, Accepting Accountability...and Learning |
The Foundation for Youth Owning Responsibility, Accepting Accountability...and Learning |
|
The Center for Parent and Teen Communication is a free resource that can be offered to parents or caregivers to help to build their strength-based communication skills. |
A wide variety of content covers accountability and discipline, including how to build a behavioral contract. |
Guiding Staff to Understand How to Debrief Critical Incidents and to Create Ongoing Quality Improvement
|
Concept |
Chapter Title |
Chapter Number or Resource |
|
Self-explanatory |
De-escalation and Crisis Management When a Youth Is Acting Out |
34 |
|
Debrief of critical incidents |
A 2-page document written by leadership from Covenant House Texas on the strategy they use after a critical incident. |
Debrief of Critical Incidents to Create Ongoing Quality Improvement
|